
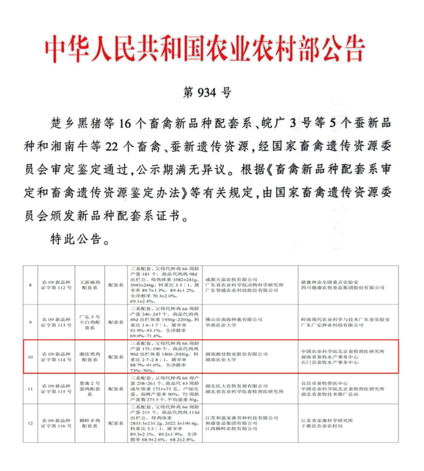
近日,中华人民共和国农业农村部发布第 934 号公告,经农业农村部国家畜禽遗传资源委员会严格审定,由我校与湖南湘佳牧业股份有限公司等单位联合培育的“湘佳黑鸡”配套系通过认定,实现了湖南省在优质肉鸡品种培育上“0”到“1”的突破性进展。

追溯育种历程,“湘佳黑鸡”配套系的培育跨越团队张石蕊教授、曲湘勇教授、贺喜教授和张海涵副教授三代成员二十多年的深度校企合作过程。2016年,我校贺喜教授带领的优质家禽生产创新团队与湖南湘佳牧业股份有限公司针对我国南方优质鸡产业存在的品种混杂、生产效率低、屠宰适应性差等全产业链生产痛点问题,组建了由家禽遗传育种、动物营养和疫病防控等多学科方向交叉的专家团队,开展以优质鸡种质资源开发、饲用资源高效利用和高效生态养殖模式探索为主的课题研究。团队以湖南地方鸡种资源为基础,引入优质肉鸡育种核心技术,通过表型精准测定、分子标记辅助选择和家系选育等多轮技术迭代,历经近多个世代的系统选育,逐步稳定遗传性状,最终培育出湘佳黑鸡配套系。

湘佳黑鸡配套系商品群体整齐度高、存活率好;尤其以屠宰胴体品质和肉质风味为特色,开发了以“石门土鸡”为品牌的各类生鲜产品,赢得了消费端的一致好评。该配套系的顺利审定和发布,为“石门土鸡”生鲜品牌的在核心种源的育种技术应用、产品迭代升级以及从种源到商品鸡到鸡肉生鲜的产品品质和食品安全奠定重要保障,同时为推动我国优质鸡产业由活禽销售向生鲜屠宰加工的转型升级具有重要意义。


(审核:祖智波 周军铁)
| 点击下载文件: |